
一堂课的时间转瞬即逝,但如果听一堂职慧课程,哪怕只有一句话对我们有启发,这堂课就是值得的!
12月12日--12月13日
地点:综B阶教--101
主办:吕梁学院招生就业处
日程安排:12月12号(周三)
主动领导16:40-18:40
职场智慧19:30-21:30
12月13号(周四)
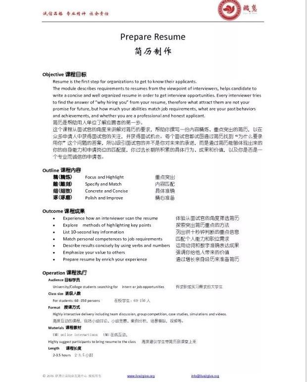
简历制作14:30-16:30
社交风格16:40-18:40
职场启航19:30-21:30
主讲人介绍

课程介绍





课程面向
1.《主动领导》适合有带团队经验的学生、学生干部、社团负责人参加。2.《职场智慧》和《职场启航》适合大三以上有实习经验的。3.《简历制作》适合大二及以上开始找实习及工作的同学,请同学们携带简历听课,跟随讲师同步修改简历更有效果,且有可能获得讲师1对1修改简历机会。4.《社交风格》适合所有的大学生。
关于职慧
职慧 Career Intelligence,全称“北京职慧公益创业发展中心”,是北京市民政局注册的非营利社会服务机构。成立于2011年,致力于通过专业的生涯发展与职业素养课程、教练式导师辅导等,培养“做自己、能担责、有力量”的中国青年,助力每个青年都活出生命价值。职慧讲师与导师均为来自企业的志愿者,秉持着“Live to Give 给予,是种生活方式”的理念全志愿服务大中学生。
公益资源
1.能力提升课程为大中学生免费提供生涯发展与职业素养课程,已有43门为中国青年量身定制的课程,包含管理自我、管理人际、管理事务、管理职场、管理生命和管理选择六大领域。
2.教练式导师计划
由专业教练担任职场导师,为大学生提供一学期的1对1教练式辅导,帮助学生解决在生涯规划中的各种困惑。
3.舞动课程
舞动课程,是职慧推出的全新体验式课程。通过信任身体、放下大脑、去感受身体和情绪,从而整合认知,获得心灵的成长。舞动课程适合任何人,无需舞蹈基础。
4、线上课程及资源
(1)职场志愿者在线回答学生的提问,陪伴学生的成长(2)5分钟职场小视频,分享志愿者最难忘的职场经历(3)精选原创文章,分享职场过来人宝贵的职场智慧
已有成果
已服务180余所学校和公益机构,累计线下服务学生逾27万人次,覆盖30个省市自治区,是国内公益服务大学生人数最多的职业素养提升类公益项目.凝聚了超过140名职场志愿者担任志愿讲师和导师,平均职场经验15年,均为来自500强企业的中高层管理者和咨询公司顾问,通过职慧严格授证,全志愿服务大中学生。
